Diagrams
Information Flow Diagrams
Section titled “Information Flow Diagrams”This is a genre of diagram that I will use often. For now, lets design a visual template in something like Figma, and I’ll just make new diagrams as needed by duplicating and editing that design.
Screenshots below are direct from my note-taking software, and are just examples of content, not visual/design references.
In the diagrams there are two kinds of blocks:
- Entity Block: Things that send information (phone, server, etc) (shown in yellow). Think of this as a “Primary” block.
- Information Block: Information that gets sent (shown in blue). Think of this as a “Secondary” block.
Notes:
- Blocks always have a short label (such as “Interjections”)
- Blocks optionally have a description (such as the description text on Interjections below)
- Links can be directionless, 1 direction, or bi directional
- Entity blocks should be more visually prominent than information blocks (bigger/bolder/whatever).
Example 1
Section titled “Example 1”
Example 2
Section titled “Example 2”
Example 3
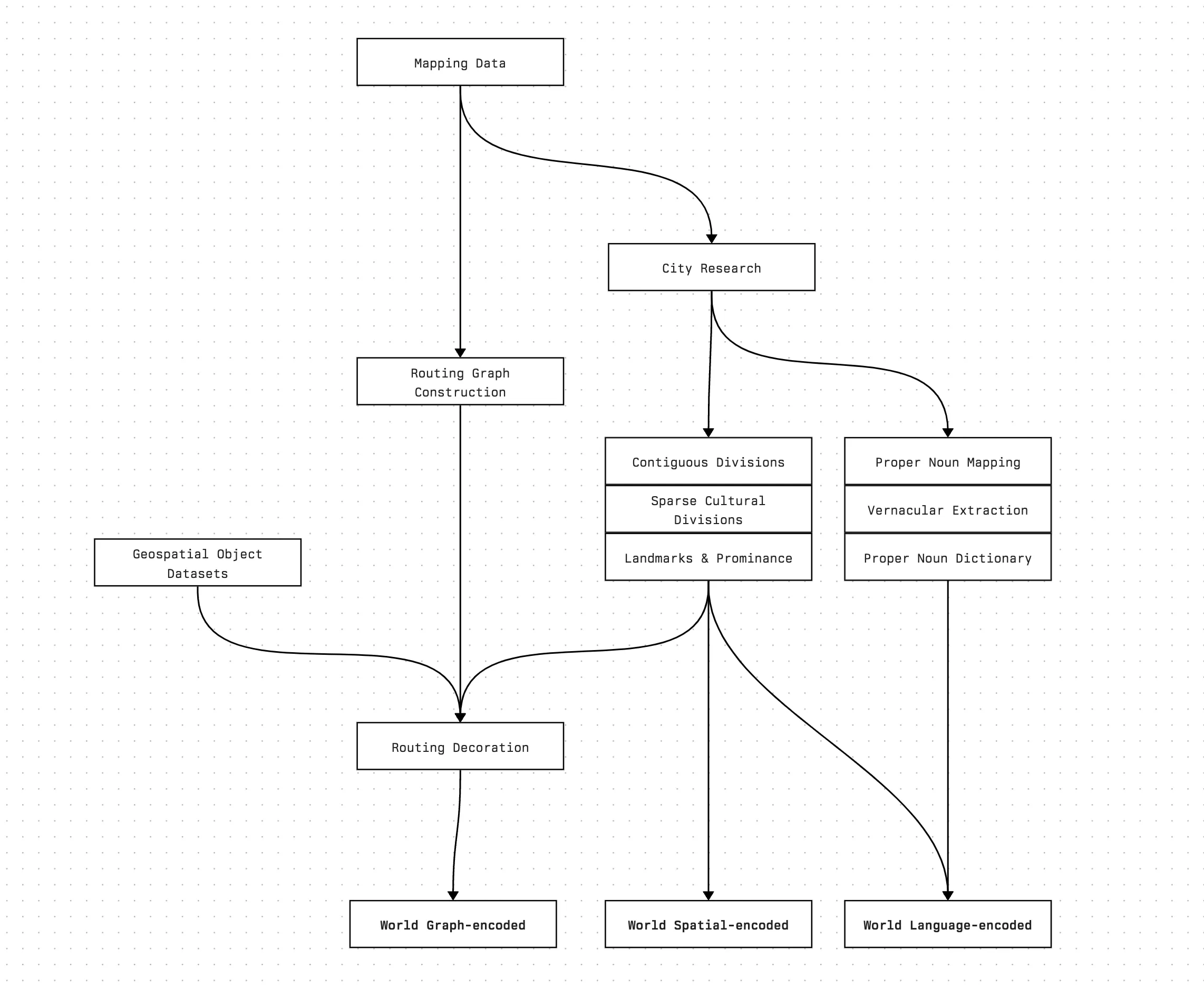
Section titled “Example 3”A slightly different example in which there are only primary blocks, with no particular semantic meaning (some of them are services, some are processes, some are information).
